—— 解读《Scientific Reports》最新成果:细胞外囊泡如何记录心脏的“应激记忆”
你是否听说过“心碎综合征”(Takotsubo Syndrome, TS)?这种由极度情绪压力或身体应激引发的疾病,症状酷似急性心肌梗死,表现为心脏心尖部暂时性停止跳动(即“心尖 ballooning”),但冠状动脉通常没有阻塞。
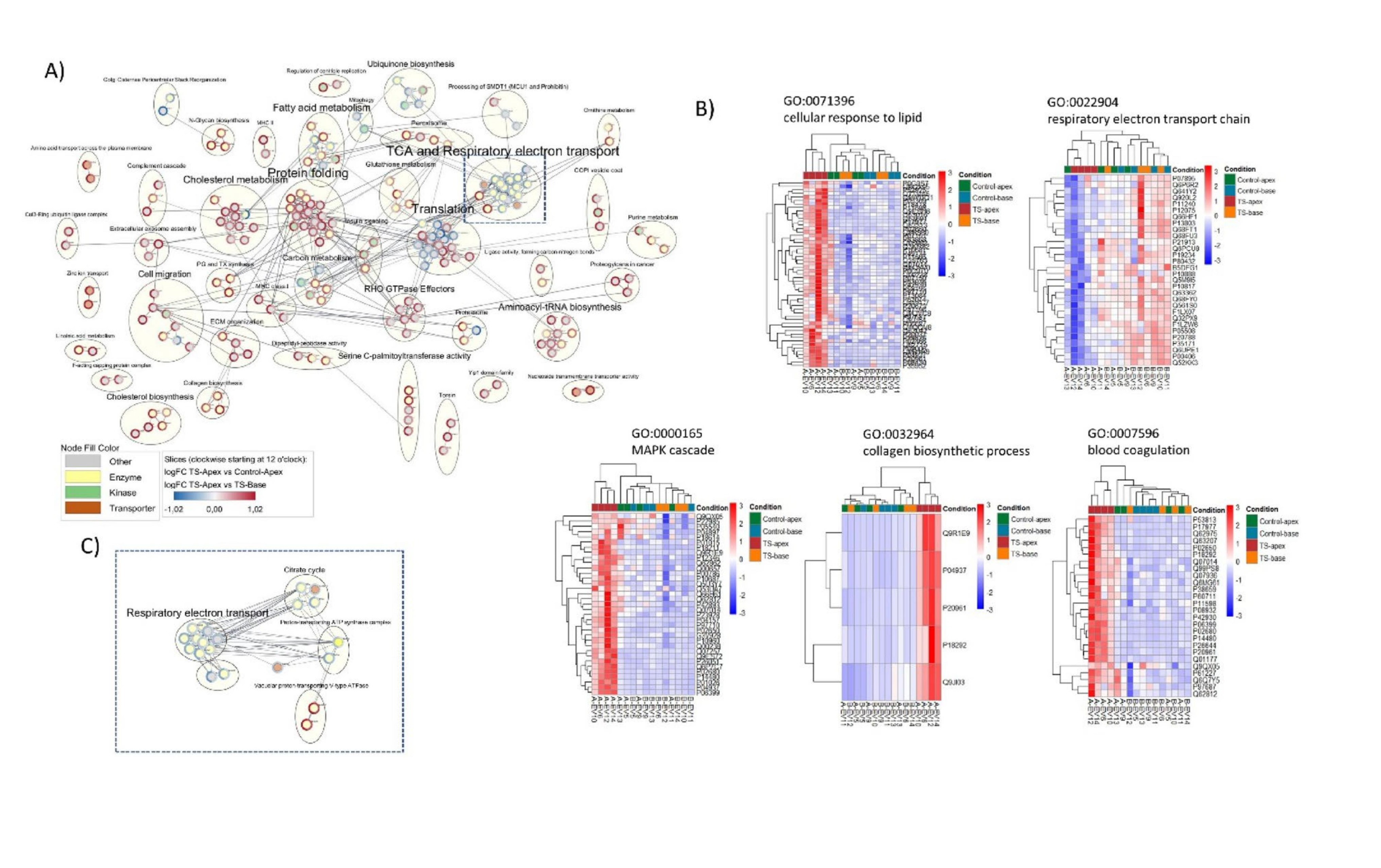
长期以来,科学家们一直在探索:为什么同样的压力激素冲击下,心脏的不同区域会有截然不同的反应?近日,一项发表在Scientific Reports上的最新研究,通过蛋白质组学技术,首次揭示了心碎综合征中细胞外囊泡(EVs)的区域特异性分子变化,为我们理解这一神秘疾病打开了新的窗口。
核心发现:心脏不同区域的“对话”内容不同
来自哥德堡大学的研究团队利用高保真大鼠模型,成功诱导了心碎综合征,并在发病后24小时,分别提取了心脏受影响的心尖部和未受影响的基底部的组织来源细胞外囊泡(EVs)进行深入分析。

关键数据:
· 2093种蛋白质被成功鉴定。
· 在心尖部与对照组相比,发现了238种差异表达蛋白。
· 在患病心尖部与健康基底部相比,差异蛋白高达562种。
这表明,受影响的心尖区域存在独特的分子适应机制,其细胞外囊泡的蛋白谱与其他区域截然不同。
分子层面的“冰火两重天”
通过对这些细胞外囊泡的蛋白 cargo 进行功能富集分析,研究人员发现了几个关键的生物学过程变化:

1. 免疫与炎症反应增强
在受损的心尖部,与免疫反应、组织修复相关的蛋白丰度显著增加。例如,Ficolin-2等补体系统激活蛋白的上调,提示局部存在活跃的炎症调节过程。这不仅是损伤的标志,也可能是心脏启动自我修复的信号。
2. 线粒体功能受抑
与之形成鲜明对比的是,与线粒体功能和能量代谢相关的蛋白(如复合物I和IV的关键组分)丰度显著下降。这与临床观察到的心碎综合征急性期心肌能量代谢障碍(PCr/ATP比值降低)相吻合,解释了为何心肌会出现暂时性的“罢工”。
3. 生存信号通路的激活
研究还发现了MAPK信号通路等相关蛋白的富集,这可能代表了心脏在面对巨大压力时,启动的一种细胞保护及生存机制,试图阻止细胞死亡并促进后续的功能恢复。
一个意外的发现:囊泡数量减少
有趣的是,与心肌梗死等其他心血管疾病中常观察到的细胞外囊泡释放增加不同,本研究发现在心碎综合征的心尖部,细胞外囊泡的数量和蛋白总量反而显著减少。

“这一现象可能反映了心碎综合征独特的病理生理机制。或许是由于局部囊泡生成减少,亦或是应激导致的组织结构改变影响了囊泡的回收效率。” —— 研究团队推测
研究意义与未来展望
这项研究是全球首次对心碎综合征心脏组织来源的细胞外囊泡进行蛋白质组学特征描述。它不仅证实了心碎综合征具有高度的区域特异性,更为我们提供了潜在的诊断生物标志物和治疗靶点。
未来的研究将聚焦于:
· 在不同时间点动态监测囊泡变化,描绘疾病进展的全景图。
· 深入探究这些囊泡如何在心脏不同细胞间传递信息,介导修复或损伤。
· 验证这些特异性蛋白是否可作为临床无创检测的指标。
虽然“心碎”听起来很感性,但科学正在一步步解析其背后的理性逻辑。每一次分子的波动,都是心脏在努力自救的信号。
参考文献:
Ermir Zulfaj et al. "Proteomic analysis of tissue-derived extracellular vesicles shows region-specific molecular changes in a rat model of takotsubo syndrome." Scientific Reports (2026). DOI: 10.1038/s41598-026-42812-5