367,000个细胞揭开蚊子为何偏爱人类?
2025年10月30日,国际顶级期刊 Cell 在线发表了来自洛克菲勒大学等机构的最新研究成果:首个成体埃及伊蚊(Aedes aegypti)单细胞核转录组图谱。这项研究首次在单细胞精度上,全面解析了雌雄蚊子的细胞构成与基因表达差异,为理解蚊子行为、性别二态性及疾病传播机制提供了前所未有的视角。
研究亮点速览
· 构建迄今最完整的蚊子“细胞地图”,涵盖19个组织、367,096个细胞核。
· 发现雄蚊触角中存在特异性细胞类型(ppk317+细胞),或与性别行为差异相关。
· 揭示嗅觉神经元中多类化学感受受体共表达,拓展对蚊子感知机制的理解。
· 首次发现雌蚊吸血后大脑胶质细胞发生剧烈转录变化,而非神经元。
为什么要绘制蚊子的“细胞地图”?
埃及伊蚊是传播登革热、寨卡、黄热病等多种病毒的主要媒介。雌蚊依赖精准的嗅觉系统寻找人类宿主吸血,而雄蚊则主要以花蜜为食,行为差异显著。尽管蚊子对公共卫生影响巨大,但此前缺乏系统性的单细胞层面研究,限制了对蚊子行为调控机制的理解。

本研究通过单核RNA测序(snRNA-seq)技术,首次系统描绘了成体雌雄埃及伊蚊的细胞构成与基因表达图谱,为揭示蚊子行为、性别分化及吸血后生理变化的细胞基础提供了关键资源。
研究发现了什么?
1. 雄蚊触角中存在特异性细胞类型
研究团队发现,雄蚊触角中存在一类表达ppk317基因的特殊细胞,这类细胞在雌蚊中完全缺失。ppk317属于“pickpocket”离子通道家族,可能与机械感知或化学感知相关。RNA原位杂交实验进一步证实,这类细胞分布于雄蚊触角关节处,提示其可能参与性别特异的感知功能。

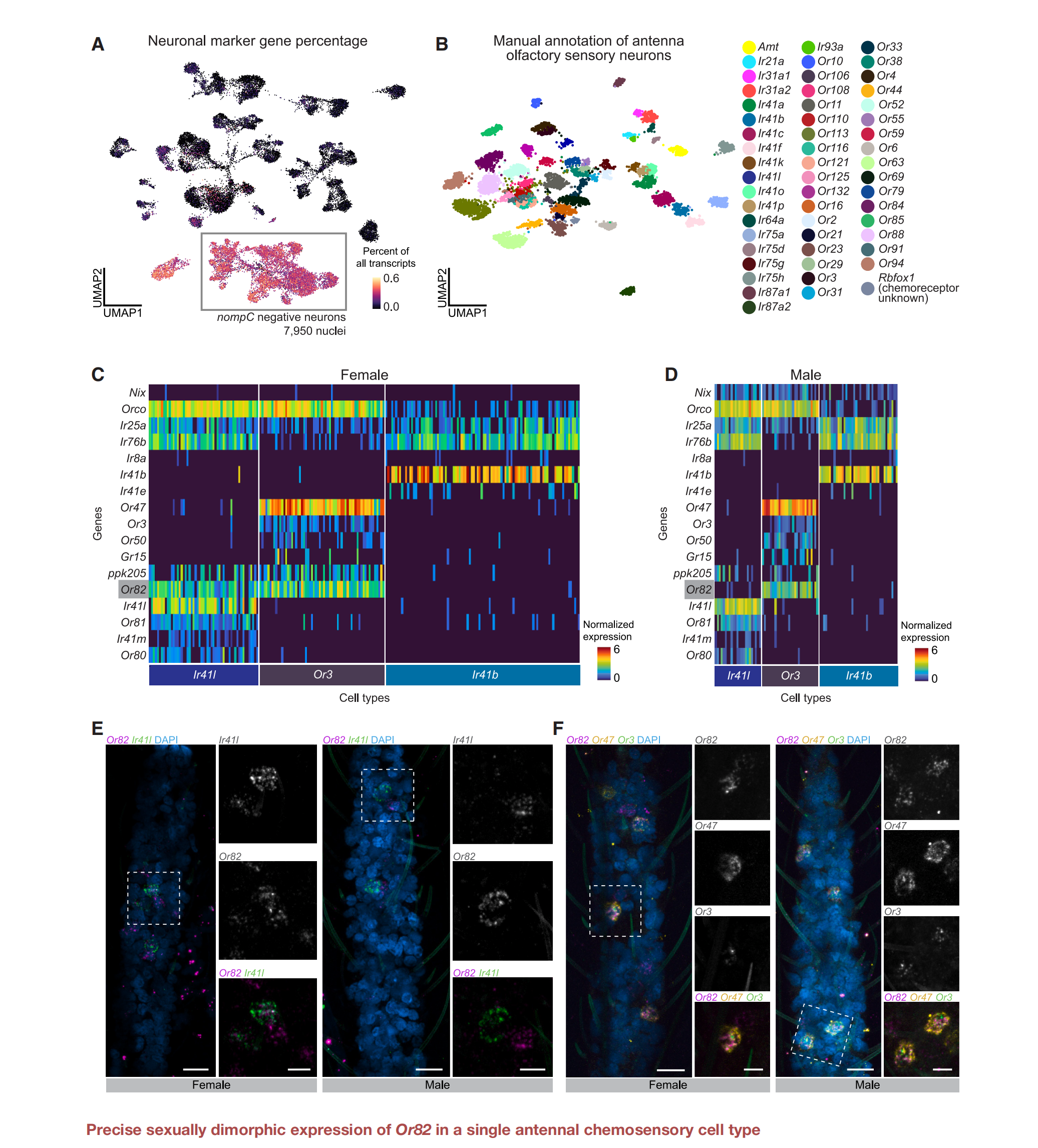
2. 嗅觉神经元中存在“多功能受体共表达”
传统观点认为,昆虫嗅觉神经元通常只表达一种类型的化学感受受体(如OR、IR或GR)。但本研究发现,埃及伊蚊的嗅觉神经元中普遍存在多种受体共表达现象,包括不同受体家族间的共表达。例如,部分神经元同时表达Orco(嗅觉共受体)与Ir25a(离子型受体共受体),甚至同时携带多个配体特异性受体基因。这种“多模态感知”模式可能增强蚊子对环境信息的整合能力,提升其寻找宿主和配偶的效率。

更惊人的是,研究还发现了一个“性别二态性”嗅觉神经元类型:Ir41l神经元在雌蚊中表达Or82,而在雄蚊中则不表达。这种精细的性别差异提示,蚊子可能通过调控特定受体表达,实现行为上的性别分工。
3. 吸血后,胶质细胞而非神经元发生剧烈变化

吸血是雌蚊生命周期中的关键事件,伴随行为、生理和代谢的全面重塑。研究团队采集了吸血后3、12、24、48小时的大脑样本,比较其细胞基因表达变化。令人意外的是,胶质细胞(尤其是SVP亚型)在吸血后表现出最显著的转录变化,涉及类固醇激素信号(如E75、EcR、HR3)、代谢调控和昼夜节律通路。相比之下,神经元的反应则相对温和。
这一发现提示,胶质细胞可能在调控吸血后行为抑制(如暂时停止寻找宿主)中发挥核心作用,为理解蚊子行为可塑性提供了新视角。
数据开放与后续展望
本研究所有数据已通过UCSC Cell Browser平台开放访问(网址:https://mosquito.cells.ucsc.edu),研究人员可在线浏览、下载并再分析数据。
作者表示,该图谱不仅为蚊子生物学研究提供基础资源,也为开发新型控蚊策略(如靶向特定细胞类型的基因驱动技术)奠定基础。未来,结合功能基因组学与行为学实验,有望进一步揭示蚊子“偏爱人类”的分子机制。

正如作者所言:“我们希望这份埃及伊蚊细胞图谱能成为研究蚊子独特生物学的起点,推动从‘模式生物类比’走向‘蚊子专属科学’的新时代。”
参考文献
Goldman, O. V., DeFoe, A. E., Qi, Y., et al. (2025). A single-nucleus transcriptomic atlas of the adult Aedes aegypti mosquito. Cell, 188(1), 1–24. DOI: 10.1016/j.cell.2025.10.008