肥胖不是病,是“着火”?
——Nature子刊新发现:脂肪组织里藏着一场“低烧”,烧坏了胰岛素、烧慢了代谢……
【引言】
如果把人体比作城市,脂肪组织就是“仓库”。过去我们认为肥胖只是因为仓库“货物堆太多”(脂肪堆积)。但德国波恩大学医学院团队最新发表在《Cellular & Molecular Immunology》的研究告诉我们:
“仓库其实着火了,而且是一场低火慢烧”。
01.低度慢性炎症——肥胖被忽视的“暗火”
在传统观点中我们常把肥胖简单归因为“能量进出失衡”。但近20年的研究反复证明,脂肪组织早已不是被动的储能仓库,而是活跃的内分泌-免疫器官——巨噬细胞、T细胞、肥大细胞在其中浸润,分泌IL-1β、IL-6、TNF-α等促炎因子,形成了慢性低度炎症。当炎症持续存在,胰岛素信号通路被磷酸化“烫坏”,葡萄糖转运蛋白GLUT4难以上膜,于是出现了胰岛素抵抗2型糖尿病。
02.人类数据——IL-9与“火势”负相关
波恩大学医学院团队把镜头对准了IL-9——个此前被认为跟“过敏”“抗虫”有关的免疫因子。
研究者对喀麦隆159名成年人进行分层研究发现:未感染蠕虫的糖尿病患者血清IL-9显著降低,体脂每升高一个四分位,IL-9下降约15%(图1),另外IL-9与CRP、体脂负相关,与肌肉量、胰岛素正相关。
于是作者提出假设:IL-9就像脂肪里的“灭火器”,灭火器丢了,火就慢慢烧起来了。

【图1】 2型糖尿病患者血清IL-9水平下降。
03.动物模型——拔掉“灭火器”,火势失控
研究者用IL-9受体敲除(IL-9R KO)小鼠进行实验,这就相当于把灭火器锁死。给予12周的高脂饮食(HFD)后发现:其体重增长20%,胰岛素耐量曲线“高位横盘”(图2)。脂肪垫巨噬细胞CD11c+比例翻倍,RELMα+抗炎型下降(图3)。急性冷刺激下耗氧量下降30%,棕色脂肪UCP1、PGC-1α表达均显著下调。
由此看来,没有IL-9,脂肪组织等于“持续低烧”,胰岛素信号被“烤糊”,连产热都罢工了。

【图2】 IL-9R缺失在高脂饮食(HFD)喂养期间加剧代谢恶化。

【图3】 IL-9R缺失在饮食诱导的肥胖过程中导致炎症特征加剧。A.每克脂肪组织中总免疫细胞数量;B.嗜酸性粒细胞;C.2型固有淋巴样细胞(ILC2)、D.RELMα⁺巨噬细胞;E.CD11c⁺巨噬细胞的频率;脂肪组织中;F.脂联素;G.NLRP3的基因表达;高脂饮食(HFD)喂养12周后野生型与IL-9R敲除(KO)小鼠脂肪组织中H NLRP3的蛋白表达;I.IL-1β的基因表达。
04.火源定位——NLRP3炎症小体
NLRP3炎症小体是胞浆内多蛋白复合物,模式识别后招募ASC→Caspase-1,剪切pro-IL-1β/18,形成孔道蛋白GSDMD,引发细胞焦亡+大量炎症因子外泄。 研究人员通过体外培养骨髓来源巨噬细胞(BMDMs)和脂肪组织巨噬细胞,发现正常小鼠中NLRP3介导的IL-1β和IL-18释放显著减少,但IL-9R缺失小鼠中IL-1β释放急剧增加,当给IL-9R缺失小鼠注射NLRP3特异性抑制剂MCC950后,糖耐量AUC下降35%,胰岛素敏感性恢复,脂肪CD11c+巨噬细胞回落,RELMα+细胞回升(图4)。
至此,火源确认:NLRP3=点火器;IL-9=灭火器;灭火器没油,火就止不住。

【图4】 抑制NLRP3信号可改善IL-9R 敲除小鼠的代谢与炎症状态。
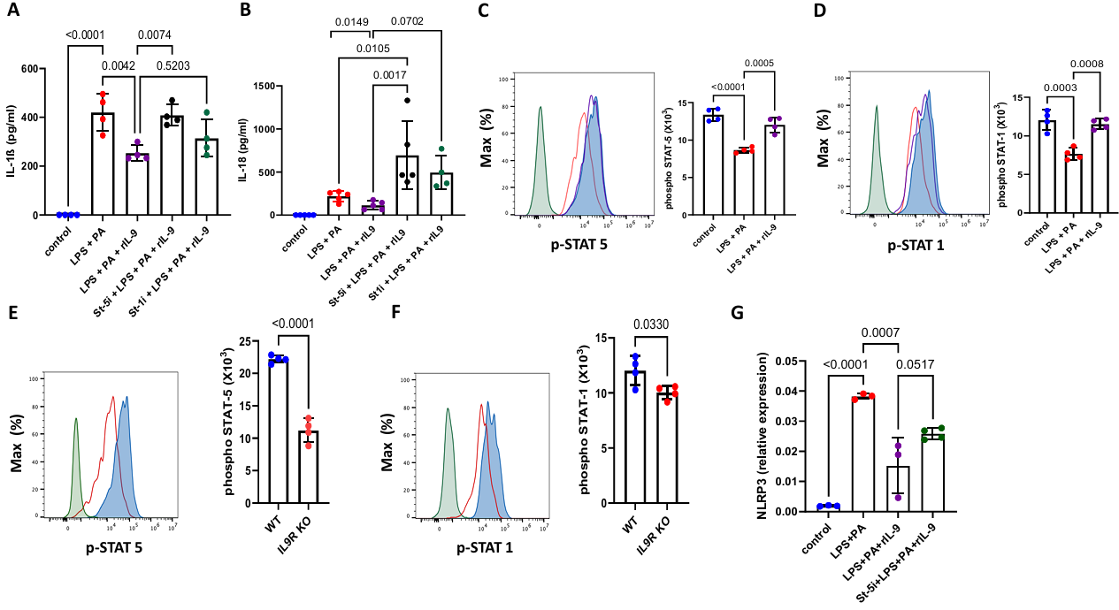
05.分子开关——STAT5负责“加压出水”
研究者通过STAT5抑制剂阻断后,rIL-9失去对NLRP3及IL-1β的抑制能力;且ChIP-qPCR显示STAT5可直接结合NLRP3启动子区,负向调控其转录(图5)。首次将“IL-9-STAT5-NLRP3”完整轴心写进了代谢炎症地图。

【图5】 IL-9通过STAT-5抑制NLRP3。
06.蠕虫的启示——借虫练兵,激活灭火器
研究者发现在非洲队列,感染丝虫的人IL-9更高。因此把丝虫抗原(LsAg)打进肥胖小鼠体内,感染30天后,野生型小鼠胰岛素耐量改善,胸腔内IL-9升高3倍,而IL-9R缺失小鼠的保护效应却打对折(图6)。这提示了蠕虫来源的免疫调节分子可间接“添柴”给IL-9通路,为未来“仿虫抗炎代谢药物”的开发提供了新思路。

【图6】 蠕虫感染对糖尿病的代谢改善作用部分依赖于IL-9。
07.写在最后——“减肥”或许要先“灭火”
减肥≠单纯减“量”,更要灭“火”——慢性炎症可能是平台期、反弹、胰岛素抵抗的真正黑手。
临床上IL-9或可作为早期识别“炎症型肥胖”的生物标志物;靶向STAT5/NLRP3轴的小分子、生物制剂已在自身免疫病试水,老药新用或许值得期待;IL-9或相关STAT5激动剂,有望成新一代“代谢抗炎药”;另外在生活方式上,运动、高纤饮食、充足睡眠均可降低NLRP3活性。当然也别“盲目吃虫”!感染寄生虫可能带来其他风险。
“脂肪仓库”的火苗虽小,却足以烧毁整个“代谢大厦”。下一次站上体重秤时,不妨想想:
我到底是胖了,还是“着火了”?